Operation & Maintance
OPERATION & MAINTENANCE
Construction
CENTRAL ZONE
ONGOING PROJECTS
COMPLETED PROJECTS
NORTHERN ZONE
ONGOING PROJECTS
COMPLETED PROJECTS
WESTERN ZONE
ONGOING PROJECTS
COMPLETED PROJECTS
SOUTHERN ZONE
ONGOING PROJECTS
COMPLETED PROJECTS
Completed Projects
Ongoing Projects
Central Procurement Cell
Construction Gallery
Corporate Planning
At a Glance
Planning Procedure
Long Term Transmission Plan
Long Term Load Forcasting
Telecom
Overview & Structure
Overview
Telecom Structure
Services
Projects
Drawings
Contacts
Major Office Address
Executives of Telecom
Safety
OPTCL SAFETY POLICY
Safety Practices of OPTCL
Do's & Don't in Safety
Safety Tips
HRD
Organisation Structure
Structure
Notice
Employee Suggestion Schem
Employee Welfare Measures
Career
New Opening
Archive
Training & Development
Notification
PTC
Introduction
About Power Training Center
Quality Policy & Scope
Training Activities
Faculty Details
Vocational/Internship Program
Contact Details
Notification
Current
Archive
IT
IT Implementation
ERP
Cyber Security
GIS
AMI
PDC
OGS_WAN
CCTV & VC
Finance
At a Glance
Financial Statement
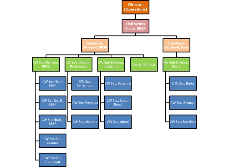
Civil
Organization at Glance
Nature of Work
Financial Performance
Ongoing Projects
Upcoming Projects
Project Gallery
CSR
Regulation, Tarief & Commercial
At a Glance
Organisation Structure
ARR
ARR & Transmission Tariff Procedings
OERC Approved Transmission Tariff
PERFORMANCE OF TRANSMISSION SYSTEM
ENGINEERING & QUALITY CONTROL
OPTCL STANDARD DRAWINGS
ELECTRICAL
TELECOM
ORGANISATION STRUCTURE
FUNCTION
Technical Information
TS - Electrical
TS - Telecom
Life line of Odisha
Home
contact us
search
Accessibility Tools
Left Menu Item
Link for Download Call Letter for Junior Maintenance and Operator Trainee-2025.
ADVERTISEMENT FOR ENGAGEMENT OF RETIRED REVENUE INSPECTOR OR AMIN ON CONTRACT BASIS.
Notice for Document Verification and Skill Test for the recruitment of JMOT.
Result for the post of Junior Management Trainee (Electrical).
Advertisement for the post of Company Secretary
Menu
Home
About Us
The Organization
Board Of Directors
Senior Executives
Organization Structure
Vision 2025
Mission & Vision
Acts & Regulations
Electricity Act 2003
Tariff Orders
information
CUG
Career
New Opening
Archive
Tender
Current Tender
Tender Archive
APPROVED VENDOR LIST
Referred Civil Drawings
Vendor Development Policy
Gallery
Photo Gallery
Video Gallery
Media
News Letter
RTI
Contact Us
EMPLOYEE'S CORNER
Click to Close
×
What's New
OGri
Vendors Portal
e-SAMADHAN
D3 | AGENCY
SHAKTI SAMACHAR
ORGANIZATION AT GLANCE
""
This website uses cookies. By continuing to browse this website you are agreeing to our use of cookies. Find out more by reading our
Privacy Policy
&
Cookie Policy.
×
Cancel
Audio